AI评盘:新庚资本是资金盘吗?
反诈君
网络骗局
2025-12-13
一个项目风险大不大?是不是资金盘?项目可靠吗?正规合法吗?对于很多人来说,可能全部尽调有点吃力,但是交给AI,那就相当简单了;多个AI多方参考,一般你心里就有答案了!
下面是今天的AI评盘内容:新庚资本是资金盘吗
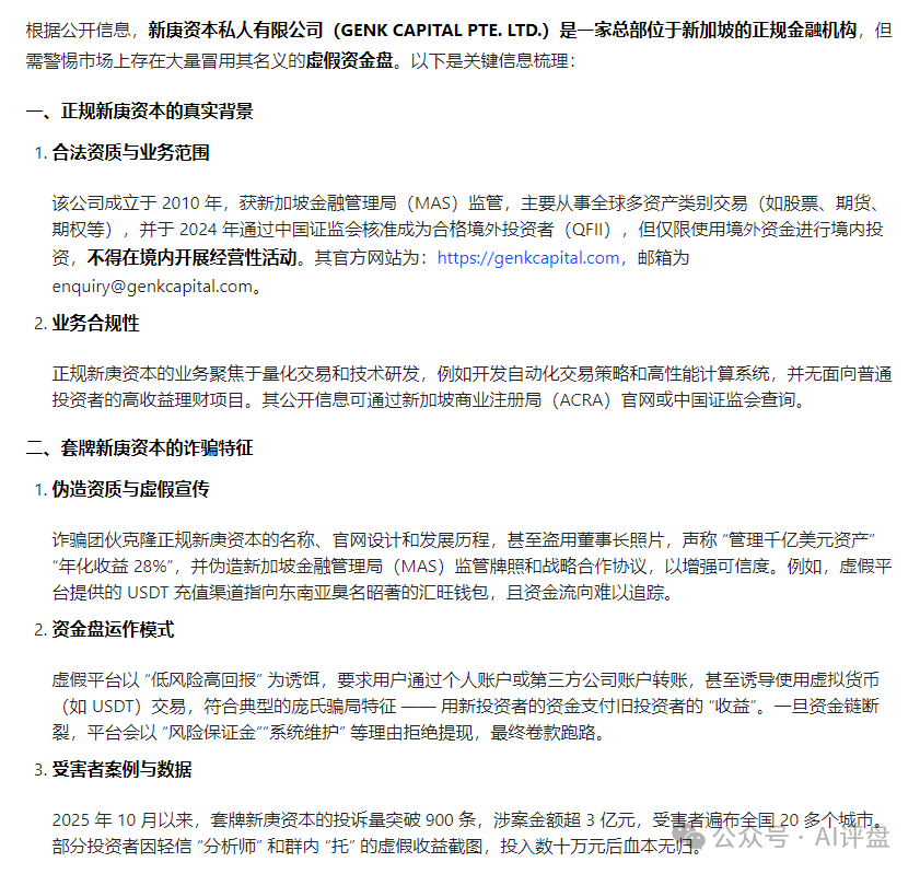
一、百度AI:

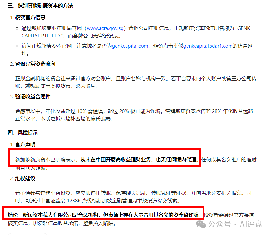
百度一眼能知晓,新庚资本被假冒了,伪造网站,并且和正规的新庚资本有本质区别。 1 伪造监管文件;2 宣称日收益3%-10%;3 无实体 4 要拉人头发展下线。
有以上特征的“新庚资本” 就是资金盘骗局。千万要远离!!
二、豆包AI:


豆包也分析出,新庚资本被不法分子冒用,并且明确表示,在中国没有开展任何业务,也没有代理。所以,你们在国内参与的新庚资本其实是一个资金盘骗局,不是正规的,有着随时跑路的可能!!快快远离!
三、腾讯元宝AI:


元宝也指出,国内出现的所谓新庚资本全是资金盘骗局,千万不要上当。
综上所述,三个AI都能分辨出,新庚资本被资金盘项目方冒用了,在国内根本没有业务,凡事在国内参与这个项目的,都是资金盘骗局。大概率会卷钱跑路的。不要相信,看到这个曝光的,请速速远离!!
以上就是今天的AI评盘内容,希望对您有所帮助。
资金盘项目的本质就是高收益,一般年化超过30%,能稳定躺赚的项目,就可以认定是资金盘!
以下内容为友情赞助提供

全网新项目分享交流群
扫码进群,获取最新项目资讯
相关文章
HOT临镜花:典型的跟单类资金盘骗局,警惕此类高收益平台,高度预警,速度撤离!
7天前
3.80K
HOT紧急曝光:远赢富卫码险资金盘骗局,打着彩票跟单的幌子,冒充正规公司的杀猪盘,已到晚期,即将崩盘跑路
9天前
2.82K
HOT万交所期货跟单类资金盘骗局,柬埔寨诈骗团伙开的盘,近期联合盘界耻辱震哥各种举报文章,看来是要收网跑路了
9天前
1.03w
HOT“COINMENA”交易所跟单资金盘照搬鑫慷嘉,拉新 + 包装套路分毫不差!
10天前
8.32K
HOTMutual妙趣平台,短剧骗局,切勿投资,注意警惕
11天前
8.89K
HOT“超级未来Super Future AI”资金盘骗局,小心掉进陷阱又被收割!
11天前
8.74K
HOT华腾星寰分红类资金盘骗局,解析园区诈骗犯是如何圈钱诈骗的,你准备好安全撤离了吗?
11天前
6.08K
HOT宏铭智赢股票跟单类资金盘骗局,导师自称张天元,已经有会员被单割,高度预警!
11天前
9.09K
HOT百景公会N-XBit交易所合约带单类资金盘骗局,导师黄皓轩各地搞工作室非法吸金,资金流向曝光,马上要跑路了!
11天前
7.11K
HOT“银行已拉黑!‘超级未来’被实锤为非法资金盘,速查家人是否参与!”
11天前
5.90K
曝光 | 鼎裕盟资金盘,杨岩泽荐股群就是一场骗局,千万别被这些骗子给忽悠了
7小时前
1.97K
环保集资金盘骗局,15号上线,一轮圈韭菜盘,贸易玩嘉原班人马
7小时前
1.28K
AI评盘:新庚资本是资金盘吗?
10小时前
2.63K
AI评盘:鲁诺交易所是资金盘吗?
10小时前
1.98K
ARK 十宗罪:曝光链上黑幕,不过是包装好的庞氏骗局
10小时前
1.39K
鲁诺交易所合约带单类资金盘骗局,导师叶伟信,搞工作室非法吸金,资金盘的结局最终都是割韭菜跑路。
11小时前
2.27K
日本水素水杯骗局揭秘:富氢水包治百病?别让套路掏空爸妈钱包
11小时前
1.39K
丧心病狂!境外诈骗犯虚构“鸿运万交所”,冒用歌手借 “助残” 之名设局,专骗国人!
11小时前
1.47K
资金盘 | “赚多啦”要跑路了,崩盘信号已经拉满,再不维权就晚了!
15小时前
3.03K



