AI评盘:鲁诺交易所是资金盘吗?
反诈君
网络骗局
2025-12-13
一个项目风险大不大?是不是资金盘?项目可靠吗?正规合法吗?对于很多人来说,可能全部尽调有点吃力,但是交给AI,那就相当简单了;多个AI多方参考,一般你心里就有答案了!
下面是今天的AI评盘内容:鲁诺交易所是资金盘吗?
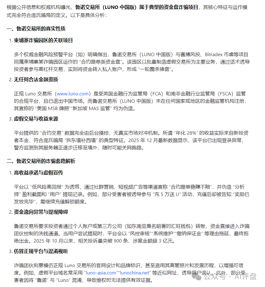
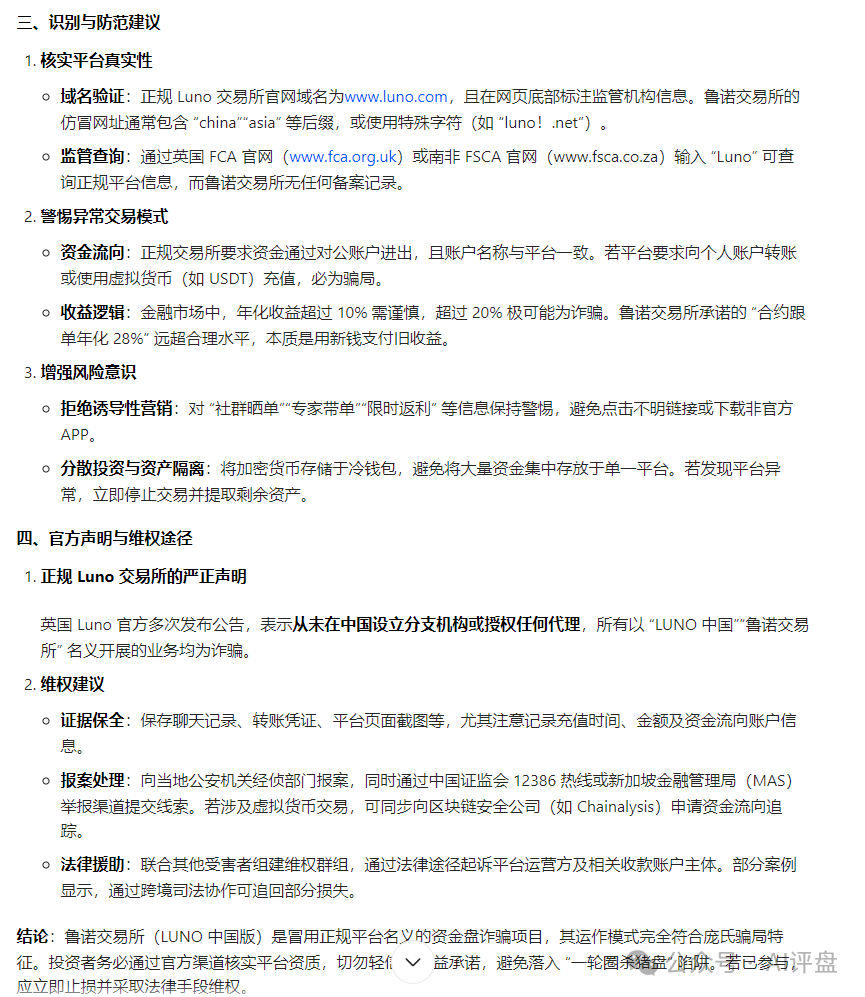
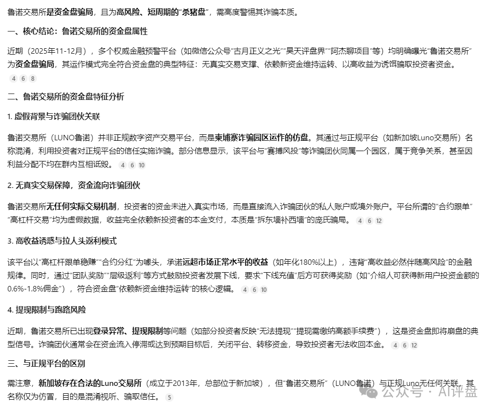
一、百度AI:

百度揭秘这个鲁诺交易所是一个假冒英国正规lumo交易所的项目,是资金盘骗局,千万不要参与。 有几千人已经上当被骗!!
二、豆包AI:


豆包也指出,这个鲁诺交易所是假冒正规交易所的骗局。并且从域名、交易模式、官方声明等方面进行揭秘。 请大家认清国内这个鲁诺交易所是一个资金盘骗局,是来割韭菜的,千万不要参与,如果已经加入了,快快出来,可能快崩盘了!!
三、腾讯元宝AI:

元宝非常直接,直接就上结论,鲁诺交易所是高风险,短周期的杀猪盘,是资金盘骗局!!!
综上所述,国内这个所谓的鲁诺交易所,其实是一个假冒货,是资金盘骗局,最后是来收割韭菜的,你想着赚点利息,人家直接就想卷走你本金。快快离场,不要参与。
以上就是今天的AI评盘内容,希望对您有所帮助。
资金盘项目的本质就是高收益,一般年化超过30%,能稳定躺赚的项目,就可以认定是资金盘!
以下内容为友情赞助提供

全网新项目分享交流群
扫码进群,获取最新项目资讯
HOT临镜花:典型的跟单类资金盘骗局,警惕此类高收益平台,高度预警,速度撤离!
7天前
3.80K
HOT紧急曝光:远赢富卫码险资金盘骗局,打着彩票跟单的幌子,冒充正规公司的杀猪盘,已到晚期,即将崩盘跑路
9天前
2.82K
HOT万交所期货跟单类资金盘骗局,柬埔寨诈骗团伙开的盘,近期联合盘界耻辱震哥各种举报文章,看来是要收网跑路了
9天前
1.03w
HOT“COINMENA”交易所跟单资金盘照搬鑫慷嘉,拉新 + 包装套路分毫不差!
10天前
8.32K
HOTMutual妙趣平台,短剧骗局,切勿投资,注意警惕
11天前
8.89K
HOT“超级未来Super Future AI”资金盘骗局,小心掉进陷阱又被收割!
11天前
8.74K
HOT华腾星寰分红类资金盘骗局,解析园区诈骗犯是如何圈钱诈骗的,你准备好安全撤离了吗?
11天前
6.08K
HOT宏铭智赢股票跟单类资金盘骗局,导师自称张天元,已经有会员被单割,高度预警!
11天前
9.09K
HOT百景公会N-XBit交易所合约带单类资金盘骗局,导师黄皓轩各地搞工作室非法吸金,资金流向曝光,马上要跑路了!
11天前
7.11K
HOT“银行已拉黑!‘超级未来’被实锤为非法资金盘,速查家人是否参与!”
11天前
5.90K
曝光 | 鼎裕盟资金盘,杨岩泽荐股群就是一场骗局,千万别被这些骗子给忽悠了
7小时前
1.97K
环保集资金盘骗局,15号上线,一轮圈韭菜盘,贸易玩嘉原班人马
7小时前
1.28K
AI评盘:新庚资本是资金盘吗?
10小时前
2.63K
AI评盘:鲁诺交易所是资金盘吗?
10小时前
1.98K
ARK 十宗罪:曝光链上黑幕,不过是包装好的庞氏骗局
10小时前
1.39K
鲁诺交易所合约带单类资金盘骗局,导师叶伟信,搞工作室非法吸金,资金盘的结局最终都是割韭菜跑路。
11小时前
2.27K
日本水素水杯骗局揭秘:富氢水包治百病?别让套路掏空爸妈钱包
11小时前
1.39K
丧心病狂!境外诈骗犯虚构“鸿运万交所”,冒用歌手借 “助残” 之名设局,专骗国人!
11小时前
1.47K
资金盘 | “赚多啦”要跑路了,崩盘信号已经拉满,再不维权就晚了!
15小时前
3.03K


