AI评盘:创业天下是资金盘吗?
AI评盘
网络骗局
2025-11-19
一个项目风险大不大?是不是资金盘?项目可靠吗?正规合法吗?对于很多人来说,可能全部尽调有点吃力,但是交给AI,那就相当简单了;多个AI多方参考,一般你心里就有答案了!
下面是今天的AI评盘内容:AI评盘:创业天下是资金盘吗?
豆包AI:


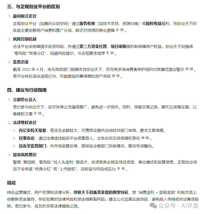
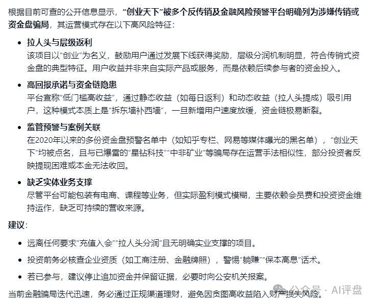
明确结论说明创业天下是资金盘骗局,并且从三个方面分析了创业天下的问题所在。分红,拉人头,股权忽悠!
百度AI:

百度AI说创业天下符合资金盘特征,涉嫌传销!
天工AI:

天工AI也明确表示了,创业天下涉嫌传销,是资金盘骗局!
综上可以了解,创业天下确实在业务上不清晰,在模式上涉嫌传销,并且还鼓吹了股权,也就是原始股骗局!请大家不要上当,小心受骗。
以下内容为友情赞助提供

全网新项目分享交流群
扫码进群,获取最新项目资讯
相关文章
HOT临镜花:典型的跟单类资金盘骗局,警惕此类高收益平台,高度预警,速度撤离!
7天前
3.80K
HOT紧急曝光:远赢富卫码险资金盘骗局,打着彩票跟单的幌子,冒充正规公司的杀猪盘,已到晚期,即将崩盘跑路
8天前
2.82K
HOT万交所期货跟单类资金盘骗局,柬埔寨诈骗团伙开的盘,近期联合盘界耻辱震哥各种举报文章,看来是要收网跑路了
9天前
1.03w
HOT“COINMENA”交易所跟单资金盘照搬鑫慷嘉,拉新 + 包装套路分毫不差!
9天前
8.32K
HOTMutual妙趣平台,短剧骗局,切勿投资,注意警惕
10天前
8.89K
HOT“超级未来Super Future AI”资金盘骗局,小心掉进陷阱又被收割!
10天前
8.74K
HOT华腾星寰分红类资金盘骗局,解析园区诈骗犯是如何圈钱诈骗的,你准备好安全撤离了吗?
10天前
6.08K
HOT宏铭智赢股票跟单类资金盘骗局,导师自称张天元,已经有会员被单割,高度预警!
10天前
9.09K
HOT百景公会N-XBit交易所合约带单类资金盘骗局,导师黄皓轩各地搞工作室非法吸金,资金流向曝光,马上要跑路了!
10天前
7.11K
HOT“银行已拉黑!‘超级未来’被实锤为非法资金盘,速查家人是否参与!”
11天前
5.90K
从出入金正常到扣利润!RockGlobal 用户:2374 美金被扣,被迫签不平等条约!
34分钟前
2.18K
领峰贵金属无法入金导致投资人爆仓!此前多次恶意打款冻结投资人账户!
36分钟前
2.69K
《领峰贵金属igold》这家平台被投诉!频繁无法登录,无法平仓亏损连连,究竟谁来买单?
45分钟前
2.26K
这份警方的防骗PPT和案例,教你守住钱袋子,速看
4小时前
1.39K
投资者警惕!2025 “套牌新庚资本” 虚假理财,新加坡公司背书全是伪造
12小时前
1.75K
境外诈骗犯虚构“鸿运万交所”,以助残名义吸粉,冒用歌手当创始人,精准诈骗国人!
13小时前
2.05K
鸿运万交所,一个连文案都懒得改的柬埔寨诈骗盘
13小时前
2.29K
懒人变现神器!DeepSeek 速成中式健康饮食视频,100w 播放稳赚 1000+
13小时前
1.63K




